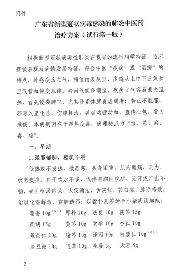
广东省新型冠状病毒感染的肺炎中医药治疗方案(试行第一版)






1月26日,为充分发挥中医药在新型冠状病毒感染的肺炎防治中的作用,积极开展中医药防治有关工作,广东省中医药局成立中医药专家组。专家组在国家新型冠状病毒感染的肺炎诊疗方案(试行第三版)中医治疗方案的基础上,结合岭南地区气候和地域特点,研究制定了《广东省新型冠状病毒感染的肺炎中医药治疗方案(试行第一版)》。
根据新型冠状病毒性肺炎在广东省的流行病学特征、临床症状表现及病情发展特征,符合中医“疫病”或“温病”的特点。外感疫疠之气,病位由表及里、多遵从上中下三焦和卫气营血传变规律。岭南气候多潮湿,疫疠之气容易兼夹湿热,首先侵袭肺卫,尤其是素体脾胃虚弱者;若正不胜邪,邪毒入里化热,伤津耗液,甚者灼营动血,直传心包,发为危候。本病病因在于湿热疫毒,病理特点为“湿、热、瘀、毒、虚”。
一、早期
1.湿邪郁肺,枢机不利
低热或不发热,微恶寒,头身困重,肌肉酸痛,乏力,咳嗽痰少,口干饮水不多,或伴有胸闷脘痞,无汗或汗出不畅,或见呕恶纳呆,大便溏泄,舌淡红,苔白腻,脉浮略数。治以化湿解毒,宣肺透邪;以藿朴夏苓汤合小柴胡汤加减:
藿香10g(后下) 厚朴10g法夏10g茯苓15g
柴胡15g 黄芩10g党参10g杏仁10g
薏苡仁20g猪苓10g泽泻10g白蔻仁10g(后下)
淡豆豉10g通草10g 生姜5g大枣5g
加减:头胀痛者,加蔓荆子、白芷、薄荷;咳嗽明显者,加蜜枇杷叶、紫苏子;痰多者,加瓜蒌、浙贝;咽喉肿痛者,加玄参、僵蚕、射干。
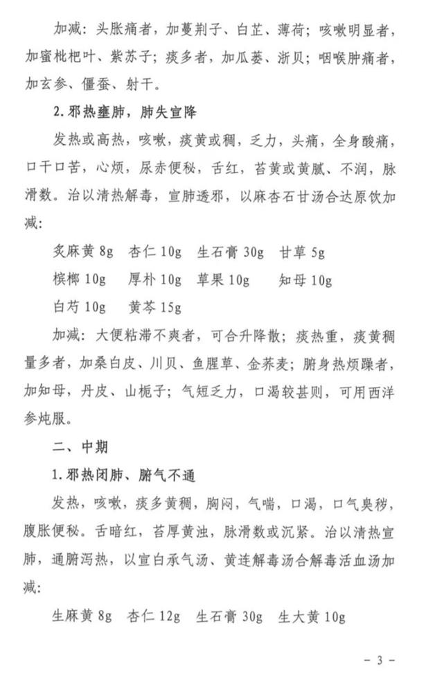
2.邪热壅肺,肺失宣降
发热或高热,咳嗽,痰黄或稠,乏力,头痛,全身酸痛,口干口苦,心烦,尿赤便秘,舌红,苔黄或黄腻、不润,脉滑数。治以清热解毒,宣肺透邪,以麻杏石甘汤合达原饮加减:
炙麻黄8g杏仁10g生石膏30g甘草10g
槟榔10g厚朴10g草果10g 知母10g
白芍10g黄芩15g
加减:大便粘滞不爽者,可合升降散;痰热重,痰黄稠量多者,加桑白皮、川贝、鱼腥草、金荞麦;腑身热烦躁者,加知母,丹皮、山栀子;气短乏力,口渴较甚则,可用西洋参炖服。
二、中期
1.邪热闭肺、腑气不通
发热,咳嗽,痰多黄稠,胸闷,气喘,口渴,口气臭秽,腹胀便秘。舌暗红,苔厚黄浊,脉滑数或沉紧。治以清热宣肺,通腑泻热,以宣白承气汤、黄连解毒汤合解毒活血汤加减:
生麻黄8g杏仁12g生石膏30g生大黄10g
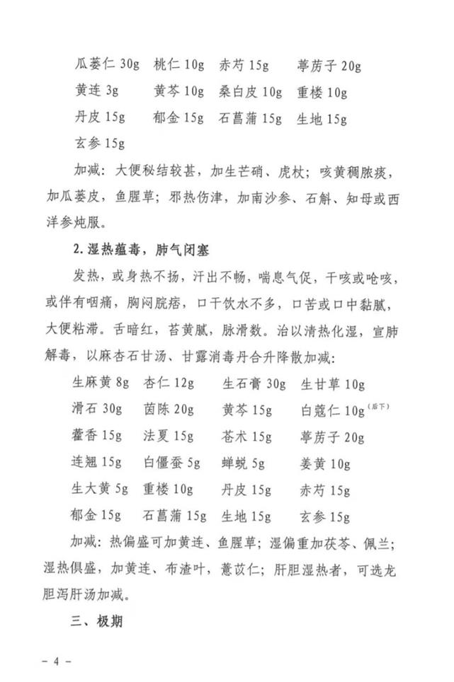
瓜蒌仁30g桃仁10g赤芍15g 葶苈子20g
黄连3g 黄芩10g桑白皮10g重楼10g
丹皮15g 郁金15g石菖蒲15g生地15g
玄参15g
加减:大便秘结较甚,加生芒硝、虎杖;咳黄稠脓痰,加瓜蒌皮,鱼腥草;邪热伤津,加南沙参、石斛、知母或西洋参炖服。
2.湿热蕴毒,肺气闭塞
发热,或身热不扬,汗出不畅,喘息气促,干咳或呛咳,或伴有咽痛,胸闷脘痞,口干饮水不多,口苦或口中黏腻,大便粘滞。舌暗红,苔黄腻,脉滑数。治以清热化湿,宣肺解毒,以麻杏石甘汤、甘露消毒丹合升降散加减:
生麻黄8g杏仁12g 生石膏30g生甘草10g
滑石30g茵陈20g 黄芩15g 白蔻仁10g(后下)
藿香15g法夏15g 苍术15g 葶苈子20g
连翘15g白僵蚕5g蝉蜕5g 姜黄10g
生大黄5g重楼10g 丹皮15g 赤芍15g
郁金15g石菖蒲15g生地15g 玄参15g
加减:热偏盛可加黄连、鱼腥草;湿偏重加茯苓、佩兰;湿热倶盛,加黄连、布渣叶,薏苡仁;肝胆湿热者,可选龙胆泻肝汤加减。
三、极期
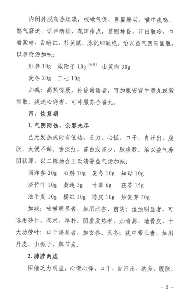
内闭外脱高热烦躁,咳嗽气促,鼻翼煽动,喉中痰鸣,憋气窘迫,语声断续,花斑疹点,甚则神昏,汗出肢冷,口唇紫暗,舌暗红,苔黄腻,脉沉细欲绝。治以益气回阳固脱,以参附汤加味:
红参10g 炮附子10g(先煎)山萸肉30g
麦冬20g 三七10g
加减:高热惊厥,神昏谵语者,可加服安宫牛黄丸或紫雪散。痰迷心窍者,可冲服苏合香丸。
四、恢复期
1.气阴两伤,余邪未尽
已无发热或时有低热,乏力,心慌,口干,自汗出,腹胀,大便不调。舌淡红,苔白或苔少,脉虚数。治以益气养阴祛邪,以二陈汤合王氏清暑益气汤加减:
西洋参20g 石斛10g麦冬10g 知母10g
淡竹叶10g 黄连3g 甘草6g 茯苓15g
法半夏10g 橘红10g 陈皮10g 炒麦芽30g
加减:咳嗽明显者,加用北杏、前胡;湿浊明显者,可选用砂仁、苍术、厚朴。阴虚发热者,加青蒿、地骨皮、十大功劳叶;口干渴甚者,加玄参、天冬;痰中带血者,加用丹皮、山栀子、藕节炭。
2.肺脾两虚
困倦乏力明显,心慌心悸,口干,自汗出,纳差,腹胀,大便偏溏。舌淡胖,苔白,脉沉迟无力。治以健脾益气祛痰,以参苓白术散加减:
生晒参10g(另炖) 炒白术15g 茯苓15g 白扁豆30g
砂仁6g(打碎后下)莲子30g 炙甘草6g 桔梗10g
山药15g 薏苡仁30g 炒麦芽30g 神曲10g
加减:纳差明显者,可加炒谷麦芽、焦山楂;湿浊缠绵者,可选用苍术、石菖蒲、白蔻仁;汗出多者,加麻黄根、白芍;口干渴甚者,加玄参、天冬;伴有血脱者,加用生晒参、阿胶;心慌心悸明显者,加用丹参、远志。
五、预防调护
本病应注意防重于治。接触患者,应戴口罩。居室保持通风。禁烟酒,怡情志,加强食养,忌食辛辣及动火燥液之物,固护正气。
网友留言