守正创新|“小蚂蚁 战风湿”双蚁祛湿通络胶囊学术研讨会圆满结束
为更好贯彻落实二十大习近平主席提出的“促进中医药传承创新发展实施方案”,不断提高人民生活幸福感,11月11日,由广西双蚁药业有限公司主办的“小蚂蚁 战风湿”双蚁祛湿通络胶囊学术研讨会在绿城南宁顺利召开。

出席本次会议的专家、教授及领导有广西国际壮医医院风湿病科主任、广西名中医、非遗壮医药物竹罐疗法传承人李凤珍,广西中医药大学第一附属医院风湿病科主任、广西名中医吴金玉,广西中医药大学附属瑞康医院风湿免疫科主任庞学丰,中国人民解放军联勤保障部队第九二三医院中医病区和风湿病区主任叶仿武,原广西中医药大学药学院院长王勤,广西双蚁药业有限公司董事长王波,副总经理梁立艳,以及广西国际壮医医院风湿病科副主任钟丽雁等医院医生参加。

本次会议围绕“小蚂蚁 战风湿”双蚁祛湿通络胶囊的课题研究思路进行讨论,旨在推动民族药壮药——双蚁祛湿通络胶囊医学临床再研究,更好地为人民健康服务,守正创新,加快推进中医药壮医药高质量发展。

双蚁药业董事长王波
会议首先由双蚁药业董事长王波对企业的经营情况和重点聚焦品种双蚁祛湿通络胶囊、复方感冒灵颗粒的销售情况进行介绍。
王波董事长对各位专家的到来表示热烈欢迎和感谢,双蚁药业新一代感冒药-复方感冒灵颗粒单品种销售2亿元。双蚁祛湿通络胶囊批准文号:国药准字B20021059,荣获中国发明专利,且已被广西壮族自治区中医药管理局认定为第一批广西民族药(壮药),在广州中医药大学第一附属医院、广州中医药大学第一临床医学院、广西中医学院第一附属医院、广西医科大学第一附属医院等医院也做过临床再研究,研究表明该药对治疗强直性脊柱炎、膝骨性关节炎、骨质疏松等痹症疗效确切。

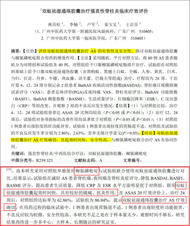
治疗强直性脊柱炎临床疗效评价

治疗膝骨性关节炎临床疗效评价

治疗骨质疏松临床疗效评价
王波董事长表示,期待在大家的共同努力下,将双蚁祛湿通络胶囊事业发展推向新的高度。

原广西中医药大学药学院院长王勤
会上,原广西中医药大学药学院院长王勤作《赵一教授与蚂蚁药用研究报告》,王勤教授从多方面论述黑蚂蚁及蚂蚁制剂在临床上的研究成果。

大量研究表明,黑蚂蚁能够增强人体免疫功能、抗炎镇痛等。临床上应用黑蚂蚁能够治疗类风湿性关节炎、乙型肝炎等症,而蚂蚁制剂双蚁祛湿通络胶囊在临床上治疗强直性脊柱炎、膝骨性关节炎等症也有明显疗效。

广西国际壮医医院风湿病科主任、广西名中医、非遗壮医药物竹罐疗法传承人李凤珍
最后,由广西国际壮医医院风湿病科主任、广西名中医、非遗壮医药物竹罐疗法传承人李凤珍教授作“小蚂蚁 战风湿”主题演讲。深入浅出的语言,生动详实的案例,让人受益良多。
此外,就双蚁祛湿通络胶囊下一步的研究思路与在座的专家、教授进行深入探讨,积极为广西中医药壮医药的高质量发展献计献策。
更多精彩资讯请关注双蚁药业或访问【双蚁.网址】
网友留言